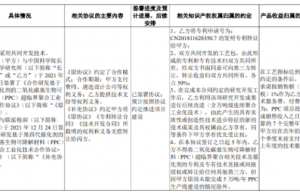
raised 2.02 billion yuan! levima new energy materials and biodegradable materials integration project
on april 10th, levima shinco issued the announcement of “prospectus for issuing a shares to specific objects (draft for application)” and proposed to issue no more than 267,113,600 shares to no more than 35 specific investors shares (including the original number), the total raised funds shall not exceed 2.02 billion yuan (including the original number),…
raised 2.02 billion yuan! levima new energy materials and biodegradable materials integration project
on april 10th, levima shinco issued the announcement of “prospectus for issuing a shares to specific objects (draft for application)” and proposed to issue no more than 267,113,600 shares to no more than 35 specific investors shares (including the original number), the total raised funds shall not exceed 2.02 billion yuan (including the original number),…
raised 2.02 billion yuan! levima new energy materials and biodegradable materials integration project
on april 10th, levima shinco issued the announcement of “prospectus for issuing a shares to specific objects (draft for application)” and proposed to issue no more than 267,113,600 shares to no more than 35 specific investors shares (including the original number), the total raised funds shall not exceed 2.02 billion yuan (including the original number),…
raised 2.02 billion yuan! levima new energy materials and biodegradable materials integration project
on april 10th, levima shinco issued the announcement of “prospectus for issuing a shares to specific objects (draft for application)” and proposed to issue no more than 267,113,600 shares to no more than 35 specific investors shares (including the original number), the total raised funds shall not exceed 2.02 billion yuan (including the original number),…

