morpholine_methylmorpholine_morpholine information network News raised 2.02 billion yuan! levima new energy materials and biodegradable materials integration project

raised 2.02 billion yuan! levima new energy materials and biodegradable materials integration project

on april 10th, levima shinco issued the announcement of “prospectus for issuing a shares to specific objects (draft for application)” and proposed to issue no more than 267,113,600 shares to no more than 35 specific investors
shares (including the original number), the total raised funds shall not exceed 2.02 billion yuan (including the original number), and the net raised funds after deducting the issuance expenses are planned to be invested in new energy materials and biodegradable materials integration projects.

the construction site of the integration project of new energy materials and biodegradable materials is located in lunan high-tech chemical park, tengzhou city, shandong province. the construction content includes 1.3 million tons/year dmto
plant (methanol to olefins plant), 200,000 tons/year eva plant, 300,000 tons/year po plant, 50,000 tons/year ppc plant, supporting public works and auxiliary production facilities, etc. the total investment of the project is
1,250,000,000 yuan, and the amount of raised funds to be used is 2,020,000,000 yuan. issue a to a specific object this time
according to the actual situation of the project invested by the raised funds, the company may first invest with self-raised funds before the funds raised are in place, and replace them after the raised funds are in place. if the actual amount of raised funds (after deducting issuance expenses) is lower than the amount of raised funds planned to be used by the project, the insufficient amount of raised funds shall be resolved by the company with its own funds or through other financing methods.

the construction period of the project is about 3 years. the project implementation time is as follows:

200,000 tons/year eva project adopts lyondell basell
high-pressure tubular process technology, which mainly produces photovoltaic adhesive film materials with high added value. after the project is implemented, the company will have the world’s leading lyondell basell tubular process and exxon mobil
the kettle-type process is conducive to improving the flexibility of production operations and promoting the development of new products.

po project adopts the world’s leading co-oxidation chppo process technology, compared with other po
the production technology has the advantages of high product yield, less by-products, low unit consumption and low carbon emissions.

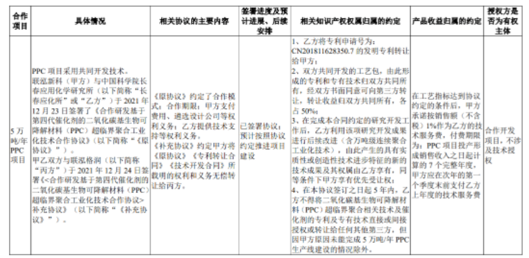
ppc
the project
adopts a new generation of supercritical polymerization technology jointly developed with the changchun institute of applied chemistry, chinese academy of sciences. high molecular weight and other characteristics, leading technology industry.

at present, the project has obtained the “shandong provincial construction project record certificate” issued by the shandong provincial investment project online approval and supervision platform, and the “about levima green (shandong) new materials co., ltd. reply to the environmental impact report of the degradable materials integration project”, and the review opinions on the energy conservation report of the new energy materials and biodegradable materials integration project of levima green (shandong) new materials co., ltd. issued by the development and reform commission of shandong province “.

as a supplier of new material products and solutions, levima focuses on the development direction of new materials, focusing on the field of new energy materials and biodegradable materials, and strives to build a leading industrial cluster in several segments of new materials.

in terms of new energy materials, levima is a leading manufacturer of eva photovoltaic adhesive film materials in china, and is building a 3,000-ton/year vinylene carbonate (vc) project, 2
10,000 tons/year ultra-high molecular weight polyethylene lithium battery diaphragm material project has been completed 10
the construction of the 10,000-ton/year lithium battery material-carbonate combined device project is in the production preparation stage; in the future, a multi-category new energy material industry layout will be formed such as photovoltaic film materials, electrolyte solvents and additives, and lithium battery diaphragm materials.

relying on its unique industrial layout and product structure, outstanding r&d and innovation capabilities and other advantages, levima took the lead in developing eva in china
photovoltaic adhesive film materials, the product quality is at the advanced level in the domestic and foreign industries, and has accumulated a good reputation and market influence. in 2022, the company carried out technological upgrading and capacity expansion of the eva device.
production increased further. after the 200,000 tons/year eva project is put into operation, levima shinco’s eva production capacity will reach about 350,000 tons/year. at the same time, levima shinco is advancing the construction of a 90,000-ton/year va device, which can basically meet the
in order to meet the demand for raw materials for eva devices, levima’s industrial chain is more complete, which further enhances levima’s competitiveness.

in terms of biodegradable materials, levima has the self-developed pla whole-industry-chain technology, and the 100 thousand tons/year lactic acid, 4
the 10,000-ton/year polylactic acid (pla) project will be completed and put into operation by the end of 2023. ppc
the project adopts the industry-leading technology jointly developed by levima and changchun institute of applied chemistry, chinese academy of sciences. after the project is put into production, it can further enrich the company’s biodegradable material categories, expand the product scale of biodegradable materials, and enhance levima’s market position and influence.

This article is from the internet and does not represent Morpholine position. Please indicate the source when reprinting.https://www.morpholine.top/archives/31248

author:

Previous article
Next article
Contact Us

Contact us

+86 - 152 2121 6908

Online consultation: QQ交谈

E-mail: info@newtopchem.com

Working hours: Monday to Friday, 9:00-17:30, closed on holidays
Follow wechat
Scan wechat and follow us

Scan wechat and follow us

Follow Weibo
Back to top
Home
Products
Phone
Search