morpholine_methylmorpholine_morpholine information network News 52 species! the 2024 edition of the first batch of application guidance catalog for new materials shows significant changes in advanced chemical materials

52 species! the 2024 edition of the first batch of application guidance catalog for new materials shows significant changes in advanced chemical materials

recently, the website of the ministry of industry and information technology publicly solicited opinions on the “guidance catalog for the first batch application demonstration of key new materials (2024 edition)” (draft for comments). the deadline for comments is november 24.

according to the draft for comments, advanced chemical materials include special rubber and other polymer materials, engineering plastics, membrane materials and other advanced chemical materials, a total of 52 products. compared with the 2021 version, there are 17 fewer product categories.

compared with 2021, the new version has great changes in variety and performance requirements.

there are 9 types of special rubber and other polymer materials

newly added: special hydrogenated nitrile rubber, iron-based combed butadiene rubber, perfluoroether rubber, electromagnetic shielding elastomer, polyurea elastomer.

delete: bio-based eucommia gum, castor oil-based epoxy resin, bio-based polyamide resin, silicone solvent-free impregnated resin, polylactic acid, polyurethane resin for non-metallic fiber liner storage bottles, bio-based biodegradable polyester rubber, biodegradable polyester rubber.

there are 12 types of engineering plastics

new: high temperature resistant nylon (ppa) materials, nylon and composite materials, long carbon chain nylon (lcpa) materials, silicone solvent-free impregnated resin.

delete: nylon material for eps worm gear, polyaryl ether sulfone (psf), qfs-15 weather-resistant polyurethane enamel.

there are 5 types of membrane materials

new: silver reflective film, universal semi-high sensitivity ldi photoresist dry film, waterproof and breathable film for explosion-proof valves, and epoxy conductive adhesive film.

delete: vocs recovery membrane, high-performance water vapor barrier membrane, bipolar membrane electrodialysis membrane, high-performance agm
separators, perfluorinated proton membranes for fuel cells, perfluorinated ion exchange membranes, liquid crystal polymer (lcp) films, nanoscale lithium niobate (tantalate) films, and protective films of pva polarizers for tft-lcd.

in addition, the inorganic composite crystal membrane of boiler heating furnaces is adjusted from other advanced chemical materials to the membrane material category.

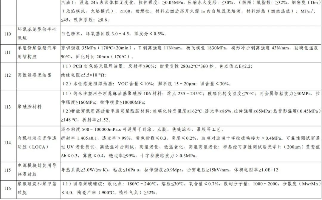
there are 26 other advanced chemical materials

new: high wear-resistant uv matte coating, qfs-15
weather-resistant polyurethane enamel, high-performance photosensitive ink, polyamide materials, silicone liquid optically clear adhesive (loca), thermally conductive potting adhesive for power module encapsulation, polycarbosilane and polymethylsilane, extremely low loss α-olefin hydrocarbon polymer resin, nano ceramic thermal insulation coating material, perfluoropolyether carboxylate ammonium surfactant, metallocene polyalpha olefin (mpao), chemical intermediates, powder coatings and resins, y-type perfluoropolyether oil.

delete: high temperature resistant nylon (ppa)
materials, nylon and composite materials, iii+ base oil, polybutene-1 (pb), functionalized low molecular polyphenylene ether for high-frequency and high-speed copper clad laminates, polymer composite gel adsorbent for heavy metal removal, polymer permanent type antistatic agent, tricellulose acetate (tca) film, long carbon chain nylon (lcpa) material.

after sorting through the draft for comments, it was found that some products in the original new electronic chemical materials were adjusted to the fields of advanced semiconductor materials and new display materials, and some products of advanced chemical materials were also adjusted to other categories.

list of advanced chemical materials (click to enlarge the view for better effect)

the new version of the “catalog” for comments includes a total of 296 products in three categories: advanced basic materials, key strategic materials, and cutting-edge new materials, which is 8 fewer than the 2021 version.

This article is from the internet and does not represent Morpholine position. Please indicate the source when reprinting.https://www.morpholine.top/archives/80974

author:

Previous article
Next article
Contact Us

Contact us

+86 - 152 2121 6908

Online consultation: QQ交谈

E-mail: info@newtopchem.com

Working hours: Monday to Friday, 9:00-17:30, closed on holidays
Follow wechat
Scan wechat and follow us

Scan wechat and follow us

Follow Weibo
Back to top
Home
Products
Phone
Search