according to the relevant requirements of the “china light industry federation group standard management measures”, after research, recently, the zhejiang provincial product and engineering standardization association issued the “polyurethane superfine fiber synthetic leather quality grading and grading” and other 8 notice of the china light industry federation group standard plan.
relevant standard drafting units are requested to implement them as soon as possible. strengthen coordination with relevant parties during the standard drafting process, listen to opinions extensively, ensure the quality and level of standards, and complete standard formulation tasks on time. please see the attachment for details of the specific standard release plan.
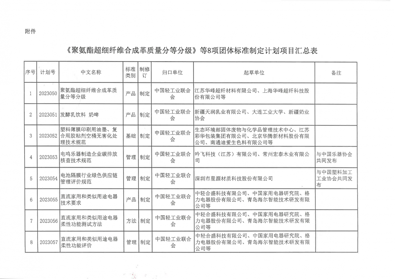
the eight group standard development plan projects include “quality grading and grading of polyurethane microfiber synthetic leather”, ”
“technical specifications for the harmless treatment of empty barrels of inks and composite adhesives used for plastic film printing”, “green supply chain management evaluation specifications for the battery separator industry”, “technical requirements for dc household and similar electrical appliances”, etc.
summary of 8 group standards development plan projects

