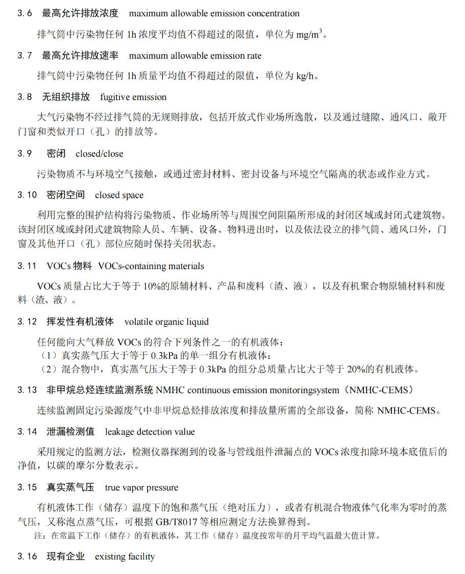
air pollution is one of the important environmental problems facing our country at present. vocs play an extremely important role in the process of atmospheric chemistry. they are not only important precursors of near-surface ozone and secondary organic aerosols, but also moreover, it has an important impact on the oxidation capacity of the atmosphere and human health. due to the large number of industries involved in vocs emissions in jiangxi province, the goal of comprehensive coverage of vocs emission control cannot be achieved solely by relying on the existing industry emission standards. in order to ensure the completion of vocs treatment tasks and effectively improve air quality, the jiangxi provincial department of ecology and environment organized the compilation of the “jiangxi comprehensive emission control standards for volatile organic compounds (trial)” (draft for comments).
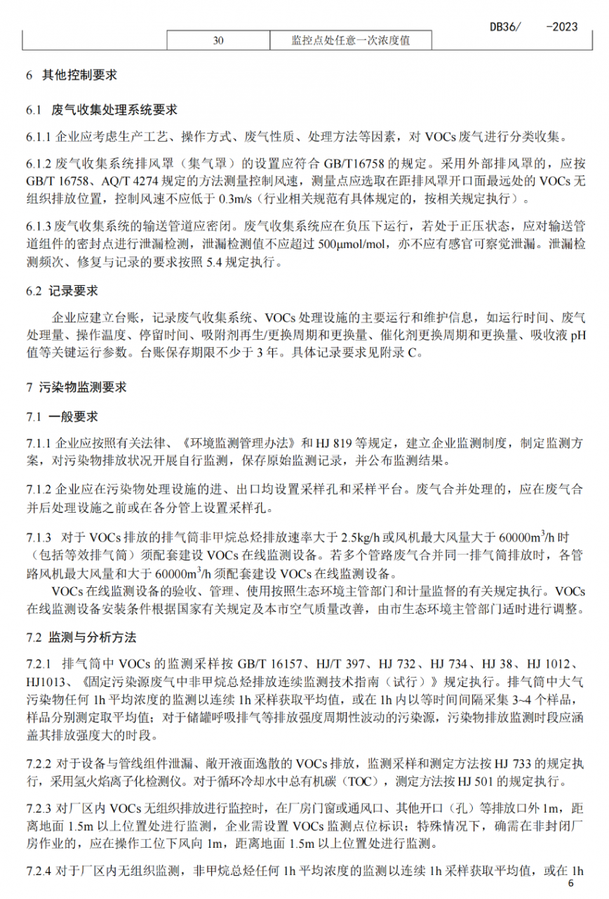
among them, the emission limits of organized volatile organic compounds are:
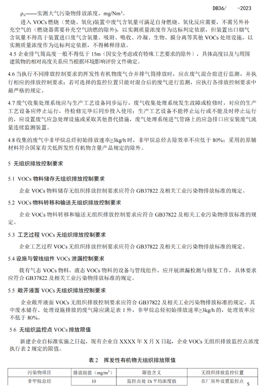
the vocs emission limit of unorganized monitoring points is:
range
this standard specifies the volatile organic compound emission limits, production process and management requirements, monitoring and supervision management requirements of industrial enterprises.
this standard applies to the emission management of volatile organic compounds in the waste gas of existing and new industrial enterprises, as well as the environmental impact assessment of construction projects, the design of environmental protection facilities, the completion of environmental protection acceptance, the issuance of pollutant discharge permits and the emission of volatile organic compounds after they are put into production. manage.
note: in the existing national and provincial air pollutant discharge standard systems, all industrial enterprises without industry-specific air pollutant discharge standards or volatile organic compound discharge standards should implement this document.
standard text

