morpholine_methylmorpholine_morpholine information network News jiangxi plans to issue comprehensive emission control standards for volatile organic compounds (trial)

jiangxi plans to issue comprehensive emission control standards for volatile organic compounds (trial)

air pollution is one of the important environmental problems facing our country at present. vocs play an extremely important role in the process of atmospheric chemistry. they are not only important precursors of near-surface ozone and secondary organic aerosols, but also moreover, it has an important impact on the oxidation capacity of the atmosphere and human health. due to the large number of industries involved in vocs emissions in jiangxi province, the goal of comprehensive coverage of vocs emission control cannot be achieved solely by relying on the existing industry emission standards. in order to ensure the completion of vocs treatment tasks and effectively improve air quality, the jiangxi provincial department of ecology and environment organized the compilation of the “jiangxi comprehensive emission control standards for volatile organic compounds (trial)” (draft for comments).

11.png

among them, the emission limits of organized volatile organic compounds are:

12.png

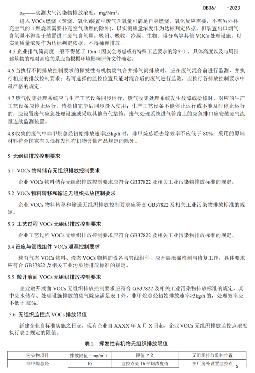
the vocs emission limit of unorganized monitoring points is:

13.png

range

this standard specifies the volatile organic compound emission limits, production process and management requirements, monitoring and supervision management requirements of industrial enterprises.

this standard applies to the emission management of volatile organic compounds in the waste gas of existing and new industrial enterprises, as well as the environmental impact assessment of construction projects, the design of environmental protection facilities, the completion of environmental protection acceptance, the issuance of pollutant discharge permits and the emission of volatile organic compounds after they are put into production. manage.

note: in the existing national and provincial air pollutant discharge standard systems, all industrial enterprises without industry-specific air pollutant discharge standards or volatile organic compound discharge standards should implement this document.

standard text

14.png

15.png

16.png

17.png

18.png

19.png

20.png

21.png

22.png

23.png

24.png

This article is from the internet and does not represent Morpholine position. Please indicate the source when reprinting.https://www.morpholine.top/archives/28317

author:

Previous article
Next article
Contact Us

Contact us

+86 - 152 2121 6908

Online consultation: QQ交谈

E-mail: info@newtopchem.com

Working hours: Monday to Friday, 9:00-17:30, closed on holidays
Follow wechat
Scan wechat and follow us

Scan wechat and follow us

Follow Weibo
Back to top
Home
Products
Phone
Search